伟德国际(bevictor)官方网站-源自英国始于1946
集团首页
English Version
经理信箱
集团首页
关于我们
伟德国际1946官网介绍
现任领导
机构设置
公司党委
公司行政
学术(学位委员会)
公司工会
公司团委、学工办
地质系
资源系
地球物理系
测井系
历任领导
历史沿革
公司文化
教工名录
员工名录
北京石油学院时期
华东石油学院时期
石油大学时期
中国石油大学时期
杰出员工
专家学者
高层次人才
团队队伍
博士后
身边榜样
人才培养
本科教育
本科专业
本研一体
培养方案
教学大纲
常用下载
成果展示
管理文件
研究生教育
学位分委员会
研究生导师
培养方案
培养环节
毕业要求
优秀论文
项目及获奖
研究生学术报告
全英文课程学习
学位授权点建设年度报...
研究生复试专业课笔试...
常用下载
招生
就业
学科科研
团队建设
科技平台
科研成果
获奖
论文
专利
专著
科研团队
科研项目
合作交流
国际奖学金申请
员工出国
来华留学
教师出访
国际交流平台
合作院校
党建工作
党内制度
党建通知
党建活动
党纪学习教育
管理服务
规章制度
综合管理
人事管理
本科教学
研究生教学
科研资产
外事工作
党建思政
员工工作
服务指南
实验室管理
会议室预约
工会之家
新闻通知
组织机构
教代会
教代会职责
教代会代表名单
提案工作
分团讨论会
校、院两级民主监督工...
会员名单
文体活动
集团运动会
群体活动
单项体育协会
会员风采
三尺讲台 教书育人
科学研究 勇攀高峰
民主党派 参政议政
体育运动 英姿飒爽
工运研究 成果丰硕
兄弟单位工会
工会信箱
员工在线
伟德国际1946官网新闻
伟德国际1946官网新闻
当前位置:
首页
伟德国际1946官网新闻
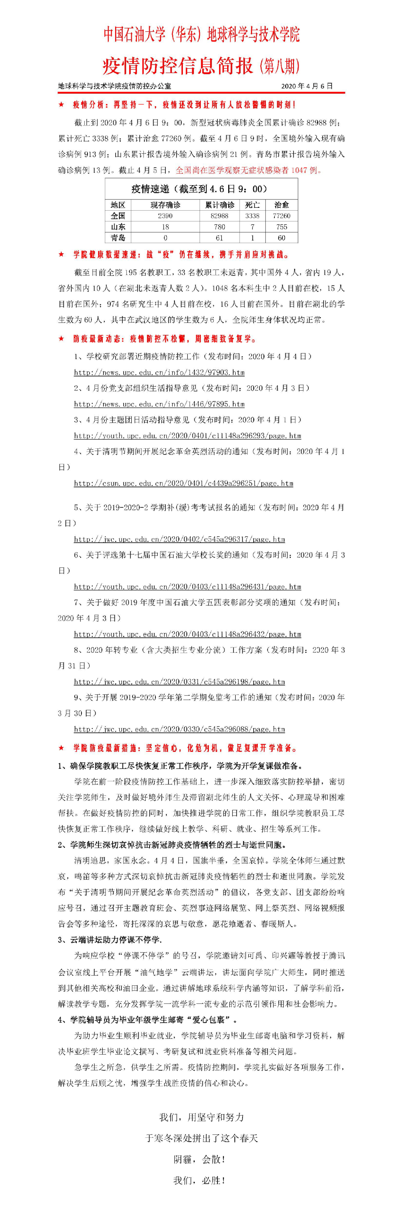
【疫情防控】 伟德国际1946官网疫情防控信息简报第八期
来源:伟德国际1946官网
审核人:
责任编辑:
发布时间:2020-04-06
浏览次数:
594
疫情简报第八期.pdf
---校内链接---
集团首页
党委宣传部
研究生院
就业与指导中心
教务处
科技处
人事处
国际合作与交流处
图书馆
---其他链接---
师德师风
地质博物馆
资源系
地球物理系
测井系
创新实践平台
中国地球物理学会油气地球物理专...
中国地球物理学会青年工作委员会
---科研平台---
深层油气全国重点实验室
山东省油藏地质重点实验室
声学测井实验室
油气地质与勘探国家级实验教学中...
地震波传播与成像实验室
油气储层研究中心
应用岩石物理实验室
储层地球物理实验室
---其他链接----
全国党建工作标杆院系
教育部
科技部
中国科学院
中石油
中石化
中海油
中国地质大学(武汉)
中国地质大学(北京)
中国石油大学(北京)
版权所有 伟德国际(bevictor)官方网站-源自英国始于1946